北京清析技术研究院
包材相容性研究
药物质量研究
痕量残留物分析
分离纯化及鉴定
注射剂一致性评价
基因毒性&元素杂质
药品研发
溶剂残留检测
微生物检测及方法验证
中药材有毒有害物质检测
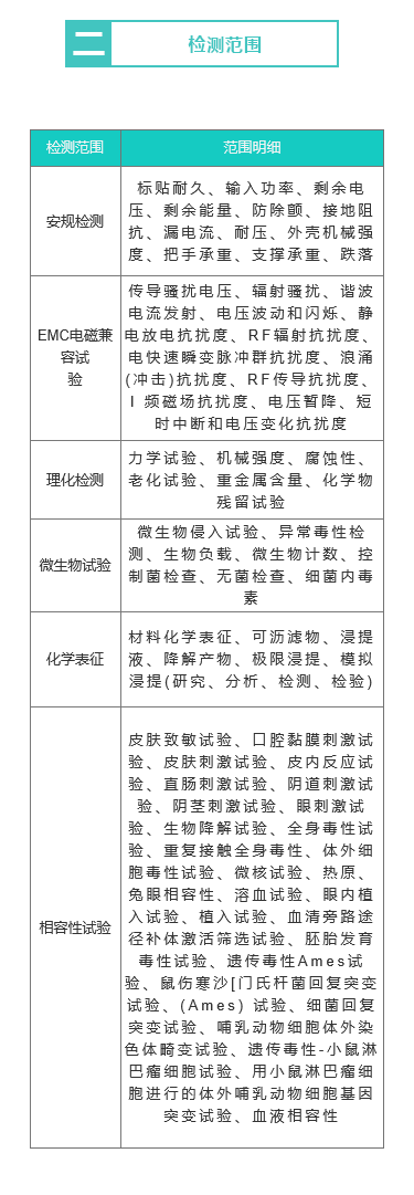
医疗器械检测
医疗器械检测
点击了解更多
包材相容性研究
药物质量研究
痕量残留物分析
分离纯化及鉴定
注射剂一致性评价
基因毒性&元素杂质
药品研发
溶剂残留检测
微生物检测及方法验证
中药材有毒有害物质检测
医疗器械检测
首页
在线报价
电话咨询
项目分类